AI with RCD

Accelerating application modernization

We are proud to present our AI-driven migration tool — a breakthrough in accelerating Progress OpenEdge modernization.

Modernizing legacy applications is often a complex and time-consuming process, especially when code migration still happens manually. With RCD, we’re changing that.

Our RCD framework already provides a strong foundation for modernization, but we’re taking it a step further by integrating Artificial Intelligence into the process.
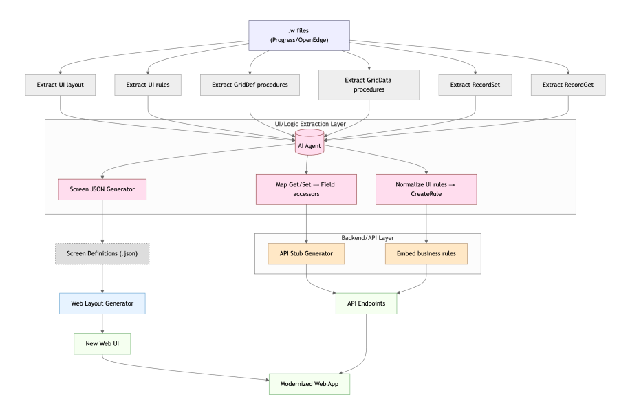
We are developing a hybrid agentic AI solution that combines knowledge bases, custom models, and LLMs to automatically recognize, interpret, and translate legacy Progress code into the modern structure of the RCD framework.

This AI-driven engine:

  • Targets up to 80% automation of the entire transformation process.
  • Can be fully customized to align with your existing legacy framework and code base. 
  • Can extract all known controls from legacy OpenEdge windows (.w) and convert them into RCD screen formats.
  • Can extract business logic (validations, triggers, events, updates, …) and migrate these to the APIs / endpoints required by the RCD screens.
  • Continuously self-improves through feedback loops and synthetic data generated from manual correction after conversion.


The result? A significant reduction in migration costs and time-to-market, while maintaining consistency, quality, and flexibility.

In short, AI with RCD means faster modernization, fewer manual interventions, and a smarter way to bring your software into the future.

Peter Kiss
Peter Kiss Managing Director
Peter Kiss is the founder and co-owner of RCD. With over 25 years of experience in OpenEdge-based ERP, CRM, and custom applications, he understands developers’ challenges firsthand. Drawing on this expertise, he created a tool that bridges the gap between legacy and modern web technologies. Today, his vision drives RCD’s mission to help development teams across Europe transition their OpenEdge software to a cloud-ready future.

Questions? Interested?

Fill in the form below and we will contact you as soon as possible!

"*" indicates required fields

This field is for validation purposes and should be left unchanged.